本文来源于数据从业者全栈知识库,更多体系化内容请访问知识库。
MCP Gateway 与生产部署
前置知识阅读本文前,建议先掌握以下内容:
- MCP 协议核心概念:理解 Tool/Resource/Prompt 三层模型
- MCP Server 开发实践:知道一个 MCP Server 长什么样、怎么跑起来
- AI-Native 数据平台全景:了解 2026 年的企业 AI 数据栈背景
从单 Server 到 Gateway:一个必然发生的痛苦
你搭好了第一个 MCP Server,让 Agent 能查 Snowflake 里的销售数据。效果不错,PM 很高兴,然后事情开始失控。
数据分析团队想接 Databricks。BI 团队想接 Tableau 的元数据。风控团队想接内部规则引擎。数据中台想让所有 Agent 都走他们的 Hive Metastore。
两个月后,你有了 11 个 MCP Server,散落在 3 个 Kubernetes namespace 里。每个 Server 自己管密钥,自己配 CORS,没有统一日志,没有限流。某天有个实习生把带有数据库 root 密码的 MCP Server 暴露在公网上,你在凌晨两点接到电话。
这就是”单 Server 直连”模式的终点。Gateway 不是锦上添花,是你在企业里活下去的必需品。
MCP Gateway 是什么
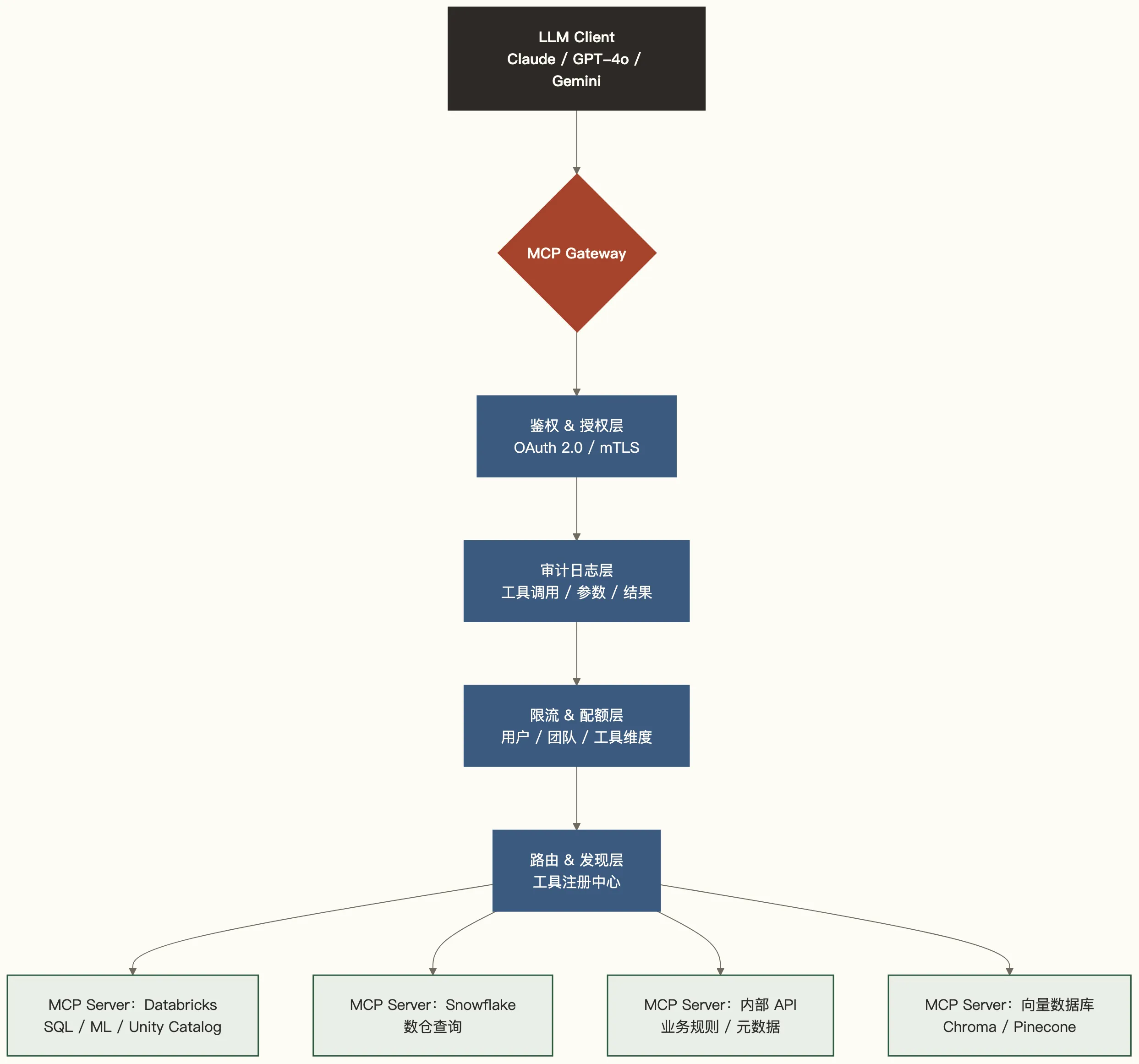
MCP Gateway 是站在 LLM 客户端和多个 MCP Server 之间的接入层。它统一处理所有进入数据工具的流量,承担的工作包括:身份认证、权限校验、审计记录、限流、路由和版本管理。
用一句话说:Gateway 是 Agent 访问数据世界的海关。
核心架构

Gateway 的六项核心能力
1. 身份认证:你是谁
不是让 Agent 随便进来,而是让可证明身份的 Agent 进来。
2026 年的主流方案:
- OAuth 2.0 / OIDC:Agent 持有 access token,Gateway 验证签名,不接触原始密钥。适合 SaaS 场景。
- mTLS(双向 TLS):客户端和 Gateway 互相验证证书。适合企业内网,安全强度高,但运维成本也高。
- API Key + IP 白名单:最简单,适合早期内部工具,不推荐在生产环境独立使用。
实践建议生产环境首选 OAuth 2.0。原因很简单:token 可撤销,证书续期麻烦,API Key 一旦泄露等同于永久失陷。
2. 细粒度授权:你能干什么
认证解决”你是谁”,授权解决”你能用哪些工具、访问哪些数据”。
Gateway 需要支持三层授权粒度:
| 授权维度 | 示例 |
|---|---|
| 基于角色(RBAC) | data_analyst 角色只能调用 read_* 系列工具 |
| 基于工具 | marketing_agent 只能调用 query_campaign_data,不能调用 list_all_tables |
| 基于资源 | finance_agent 只能查 schema=finance 的表,不能跨 schema |
这三层组合起来,才能真正做到”最小权限原则”。
3. 审计日志:发生了什么
这是合规的命根子,也是事故追溯的依据。
每次工具调用,Gateway 必须记录:
- 调用方身份(Agent ID / 用户 ID)
- 调用的工具名称和参数(注意:参数要脱敏,不能把查询条件里的 PII 原样写进日志)
- 调用时间、耗时
- 响应状态码和摘要(不记录完整返回值,防止数据泄露二次发生)
- 上游 MCP Server 标识
4. 限流与配额:别让一个 Agent 榨干系统
没有限流的 Gateway 不是 Gateway,是传声筒。
限流策略应该在多个维度叠加:
- 用户级:单个用户每分钟最多 100 次工具调用
- 团队级:数据科学团队每天最多消耗 10,000 次查询配额
- 工具级:
run_spark_job这类重型操作每小时最多 20 次 - 成本级:某些工具调用会产生云费用,需要设置预算上限
别忽视成本配额2026 年主流 MCP Server 已经能调用 Databricks Jobs、BigQuery 查询这类按量计费的服务。没有成本配额,一个写错了循环的 Agent 能在几小时内让你的云账单翻倍。
5. 工具发现与路由:把流量送到正确的 Server
Gateway 维护一个工具注册中心,LLM 客户端通过 tools/list 接口获取当前可用的工具列表,Gateway 负责把调用路由到对应的 MCP Server。
好的路由层应该支持:
- 工具聚合:把多个 Server 的工具合并成统一目录,Client 不感知后端拓扑
- 健康检查:某个 MCP Server 挂了,自动从工具列表中摘除,避免 Agent 拿到错误结果
- 智能路由:同一个工具的多个实例(比如主备 Snowflake),按延迟或负载路由
6. 版本与灰度:工具也需要发布管理
MCP Server 升级时,不能直接停掉旧版本。原因和 API 版本管理一样:已有的 Agent 工作流可能依赖旧版工具的参数结构。
Gateway 需要支持:
- 工具的版本标识(
query_data@v1vsquery_data@v2) - 灰度发布:5% 流量打到新版,观察 3 天,无异常再全量
- 旧版本保留窗口期(建议至少 30 天)
鉴权完整流程图

2026 年主流 MCP Gateway 选型
| 方案 | 目标场景 | 鉴权能力 | 可观测性 | 部署形态 | 适用规模 |
|---|---|---|---|---|---|
| Databricks MCP Gateway | Databricks 生态内,深度集成 Unity Catalog | Unity Catalog 权限继承,支持列级权限 | 内置 Lakehouse Monitoring | 托管 SaaS(Databricks 内) | 中大型,已使用 Databricks |
| Kong AI Gateway | 异构多 Server 场景,已有 Kong 基础设施 | OAuth 2.0 / API Key / mTLS,插件丰富 | Kong Manager + Prometheus | 自托管 / Kong Cloud | 大型企业 |
| Cloudflare AI Gateway | 边缘接入,全球低延迟 | API Key 管理,Worker 级别隔离 | 实时日志流,Workers Analytics | Cloudflare 托管 | 中型,重视全球分发 |
| 开源 mcp-gateway | 快速自建,完全控制 | 可插拔,需自行集成 IDP | 基础日志,需自行对接 ELK | 自托管 K8s | 小型团队,技术强 |
选型判断树
- 已重度使用 Databricks + Unity Catalog?→ 选 Databricks MCP Gateway,权限直接继承,省去大量集成工作
- 已有 Kong 基础设施?→ 选 Kong AI Gateway,复用现有运维体系
- 预算有限、团队强?→ 先用 开源 mcp-gateway 跑通,再评估商业方案
- 需要全球 CDN + 边缘接入?→ Cloudflare AI Gateway 是稀有的边缘 MCP 方案
生产部署清单(Checklist)
这不是建议,是底线下面每一条都是有真实事故作为代价总结出来的。跳过任何一条,只是在押注”这次不会出事”。
网络隔离
- MCP Server 不暴露公网,只接受来自 Gateway 的内网流量
- Gateway 和 MCP Server 之间走 mTLS,不信任明文 HTTP
- 每个 MCP Server 单独的 Network Policy,禁止 Server 间横向访问
- Gateway 出口 IP 固定,MCP Server 做 IP 白名单
密钥管理
- 所有数据库凭据、API Key 存入 Vault(HashiCorp Vault / AWS Secrets Manager),MCP Server 启动时动态注入,不硬编码在镜像或配置文件里
- Vault 凭据租约设置上限(如 8 小时),过期自动轮换
- MCP Server 只持有只读凭据,写操作需要单独申请短效凭据
日志与审计
- Gateway 层记录所有工具调用的完整元数据(不含敏感字段值)
- 参数脱敏规则配置:手机号、身份证号、邮箱、密码字段自动 mask
- 审计日志不可篡改,写入 WORM 存储或只追加的 S3 bucket
- 日志保留周期按合规要求设置(金融行业通常 5-7 年)
- 异常调用告警:单用户 1 分钟内调用超过阈值,立即触发告警
安全防护
- Prompt 注入防护:Gateway 层检测工具参数中是否包含指令注入特征(如
ignore previous instructions) - Tool 结果过滤:返回值经过 PII 扫描,检测到敏感信息自动打码或拦截
- 工具参数 Schema 严格校验,拒绝任何不符合定义的请求
- 禁用危险工具组合:例如同一 Agent 不能同时拥有
list_tables和drop_table
成本与配额
- 每个 Agent / 团队设置月度预算上限,超限自动降级为只读模式
- 重型工具(Spark Job、大查询)设置并发上限和排队机制
- 成本归因标签:每次调用打上
team=,project=,agent=标签,对接云账单分析
可观测性
- Gateway 暴露 Prometheus 指标:调用量、延迟 P99、错误率、限流触发率
- 分布式追踪:Gateway → MCP Server 的调用链路接入 Jaeger / OpenTelemetry
- 工具调用大盘:每日 Top 10 工具、Top 10 用户、异常调用趋势
反模式(Anti-patterns)
这些是你一定会在某处见到的操作。见到就跑。
反模式 1:把数据库 root 账号塞给 MCP Server
直接后果:Agent 可以执行 DROP TABLE、TRUNCATE,甚至通过 SQL 注入删除整个 schema。修复方案:为每个 MCP Server 创建最小权限数据库账号,只授权必要的 schema 和操作类型。
反模式 2:让 Agent 直连生产库
没有 Gateway,没有限流,没有审计,Agent 的每次分析查询都可能触发全表扫描。某个 AI 自动驾驶的分析任务在业务高峰期拖垮了生产数据库,这不是假设,是 2025 年的真实事故。修复方案:Agent 只能访问只读副本或专用分析集群。
反模式 3:Tool 返回未脱敏的 PII
用户问”最近注册的 100 个用户”,MCP Server 把姓名、手机号、身份证号全部返回给 Agent,Agent 再把这些信息输出到聊天界面。你刚刚完成了一次合规事故。修复方案:Gateway 层做结果过滤,MCP Server 设计时就对敏感字段进行 mask 或脱敏。
反模式 4:所有 Agent 共用同一套 MCP 凭据
一旦凭据泄露,所有 Agent 全部失陷。更糟的是你无法区分是哪个 Agent 的问题。修复方案:每个 Agent 独立 Identity,独立 token,Gateway 按 Agent ID 记录行为。
反模式 5:MCP Server 版本原地替换
旧的 Agent 工作流突然开始报错,因为工具的参数结构变了。没有版本管理,你只能全量回滚。修复方案:工具版本化,Gateway 支持新旧版本并行运行。
MCP Gateway 与数据治理的结合
这是最容易被跳过、也最值得认真对待的部分。
MCP Gateway 是 Agent 时代数据治理最自然的切入点。
Unity Catalog 思路的延伸
Databricks 的 Unity Catalog 提供了表级、列级、行级的权限管控。当 MCP Server 接入 Gateway 时,可以直接继承 Unity Catalog 的权限体系:Agent 持有某个用户的 OAuth token,访问 Databricks MCP Server 时,Gateway 透传 token,Databricks 用 Unity Catalog 的规则决定这个 Agent 能看哪些数据。
这意味着你不需要在 Gateway 和 Databricks 里各维护一套权限,数据的访问权限统一在 Unity Catalog 里管理,MCP Gateway 负责认证,Databricks 负责授权。
类似的思路也适用于 Snowflake + Horizon Catalog、Google BigQuery + Data Catalog。
参考文档:AI 治理技术落地实践、AI 数据治理概述。
Gateway 作为 Agent 行为的数据产品
Gateway 的审计日志本身就是一个数据产品。你可以把它接入数据仓库,分析:
- 哪些 Agent 在使用哪些数据,使用频率如何(数据资产热度)
- Agent 访问了哪些表,这些表的血缘关系是什么(Agent 驱动的血缘发现)
- 哪些工具调用耗时最长,成为 Agent 工作流的瓶颈(性能优化依据)
- 哪些用户的 Agent 访问了敏感数据,是否符合审批记录(合规审计)
把 Gateway 日志当成数据资产来运营,是 2026 年数据治理团队获得存在感的新方式之一。
与数据安全团队协作MCP Gateway 的 PII 脱敏规则和审计策略,建议由数据安全团队而不是数据工程团队主导定义。数据安全团队知道哪些字段是敏感的,数据工程团队负责技术实现。两者分工,权责清晰。
延伸阅读:模型数据泄露防护
从零搭建 MCP Gateway 的最小路径
如果你是小团队,暂时没法上商业方案,下面是一条可以快速走通的路径:
第一阶段:Nginx 代理 + 基础认证(1 周)
在所有 MCP Server 前面加一层 Nginx,配置 API Key 认证和访问日志。这不是完整的 Gateway,但能解决”裸奔”问题。
# 示例:Nginx MCP 代理基础配置upstream mcp_databricks { server mcp-databricks:8080;}
server { listen 443 ssl;
# API Key 验证 if ($http_x_api_key != "your-api-key") { return 403; }
# 访问日志(注意:不要记录 Authorization header) access_log /var/log/nginx/mcp_access.log combined;
location /mcp/databricks/ { proxy_pass http://mcp_databricks/; proxy_set_header X-Forwarded-For $remote_addr; }}第二阶段:接入开源 mcp-gateway(2-4 周)
部署 mcp-gateway,配置工具注册中心,接入 Keycloak 做 OAuth 2.0 认证,建立基础的限流规则。
第三阶段:完整治理闭环(持续迭代)
接入 Vault 做密钥管理,对接 Prometheus + Grafana 做监控,审计日志写入数据仓库,PII 脱敏规则上线。
掌握检查
完成本文后,检查你是否能回答以下问题:
- 能说清楚”单 Server 直连”在企业场景下的 4 个具体痛点
- 理解 OAuth 2.0 和 mTLS 在 MCP 鉴权场景下的适用差异
- 知道 Gateway 审计日志需要脱敏哪些字段,以及为什么不能记录完整返回值
- 能根据团队规模和技术栈,从 4 个主流方案中做出合理选型
- 理解 Unity Catalog 权限体系如何与 MCP Gateway 集成
实践练习
基础练习:设计一个最小 MCP Gateway 配置方案。场景:你有 2 个 MCP Server(Snowflake 只读、内部 API),需要支持 3 个 Agent(分析 Agent、报告 Agent、监控 Agent)。画出架构图,列出每个 Agent 的权限矩阵。
进阶练习:审计日志设计题。设计一套 MCP 工具调用审计日志的 Schema,要求:能支持合规审查(谁在什么时间访问了什么数据)、能支持成本归因(每次调用的 team/project 标签)、参数字段完成 PII 脱敏。用 JSON 格式给出一条示例日志。
思考题:如果你是数据治理团队,你会如何向管理层论证”MCP Gateway 审计日志是新的数据资产”?试着用 3 个具体的数据治理场景来支撑这个论点。
下一步
本文是 MCP 系列的最后一块生产级拼图。如果你已经完整读完这个系列:
- 下一步推荐进入 Databricks 平台实战,看 Unity Catalog + MCP 在真实 Databricks 环境中的集成细节
- 如果你关注数据安全合规,延伸阅读 AI 合规与法规遵循
- 如果你在做整体数据架构规划,回顾 AI-Native 数据平台全景,把 MCP Gateway 放到整体架构地图里定位
#MCP #AI-Agent #数据架构 #生产部署 #数据安全 #数据治理